Scientia Agricultura Sinica ›› 2026, Vol. 59 ›› Issue (6): 1172-1188.doi: 10.3864/j.issn.0578-1752.2026.06.003

• CROP GENETICS & BREEDING·GERMPLASM RESOURCES·MOLECULAR GENETICS • Previous Articles     Next Articles

Integrated Multi-Stage Evaluation of Salt Tolerance in Vicia faba L. and Itaconic Acid-Mediated Alleviation of Germination-Stage Salt Stress

ZHANG ZhiLin1,2(), LIU Rong2, ZONG XuXiao2, HAO XiaoPeng1(), YANG Tao2()   

  1. 1 College of Agriculture, Shanxi Agricultural University, Jinzhong 030801, Shanxi
    2 Institute of Crop Sciences, Chinese Academy of Agricultural Sciences/Key Laboratory of Evaluation Crop Genetic Resources, Ministry of Agriculture and Rural Affairs, Beijing 100081
  • Received:2025-08-24 Accepted:2025-10-13 Online:2026-03-16 Published:2026-03-24
  • Contact: HAO XiaoPeng, YANG Tao

Abstract:

【Objective】Salt stress limits the stable and increased yields of faba beans (Vicia faba L.) on saline-alkali soils. This study aims to improve the efficiency and accuracy of distinguishing salt tolerance differences among various materials at early stages by combining indoor germination assays with field observations. Additionally, it evaluates the potential of exogenous itaconic acid (IA) at different doses and acidic treatments to alleviate salt stress during the germination stage, providing complementary pathways for early prediction and exogenous regulation. 【Method】 Fifteen faba bean germplasm materials were selected for germination tests under 100 mmol·L-1 NaCl conditions. Various indices, including relative germination rate (RGR), relative germination energy (RGE), relative root length (RRL), vigor index (VI), germination index (GI), and germination stress index (GSI), were measured. Comprehensive evaluation and classification were performed using the comprehensive membership value μ(Xi). Field trials were conducted on both saline-alkali and non-saline-alkali soils, tracking seedling emergence rate, Soil and Plant Analyzer Development (SPAD) values at the bud stage, flowering-stage salt injury index (SI), and 17 agronomic traits to form a field classification of salt tolerance. Stratified 5-fold cross-validation was employed to assess the performance of field-grade determination, using F1 metrics. For the IA treatment, three representative germplasms were selected, and a gradient of 0% to 1% IA was applied under 100 mmol·L-1 NaCl. Acetic acid (CH3COOH) and pH7.0 treatments served as controls to analyze the alleviating effects of IA on salt stress. 【Result】Significant differences were observed in all indices among the different classifications at the germination stage, showing strong discriminatory power across materials, with comprehensive scores showing a continuous gradient from salt-sensitive to salt-tolerant materials, allowing for classification. Field observations indicated that seedling emergence rates and SPAD values decreased in most materials under saline-alkali conditions, although some materials still performed well. Overall, germination-stage classification correlated well with field classification, with approximately 73% of materials showing consistency across both stages, suggesting that germination assessments are indicative of actual field salt tolerance. A supervised model built on key germination-stage traits (VI, RGE, RGR, and GSI) showed a moderate ability to predict field classification, achieving F1=0.50, Precision=0.46, and Recall=0.60 under stratified 5-fold cross-validation, providing quantitative support for early-stage screening of salt-tolerant germplasm. Low doses of IA (e.g., 0.01%) improved the germination vigor and root growth of the materials, but no similar effect was observed with equimolar acetic acid. When the external solution was adjusted to pH 7.0, the promoting effect of IA significantly weakened or disappeared, indicating that its alleviating effect is not only related to molecular structure but also closely associated with a weak acidic environment. Additionally, the effect exhibited variety-specific responses, with germplasm V434 showing higher responsiveness. 【Conclusion】 The combined evaluation of indoor germination assays and field observations effectively distinguishes salt tolerance differences among faba bean materials at early stages. Indices such as vigor index (VI), germination stress index (GSI), and relative germination rate (RGR) effectively reflect field-grade performance and improve initial screening efficiency. IA demonstrates a dose-dependent, pH-sensitive alleviating effect during germination; however, its stability and applicability need further validation under complex saline-alkali stress and field conditions.

Key words: faba bean, salt stress, salt tolerance screening, multi-indicator evaluation, itaconic acid

Table 1

Main indicators and calculation formulas of faba bean germination period"

发芽率GR 第10天发芽种子数/供试种子数×100% Number of germinated seeds at 10 d/Total tested seeds×100%
相对发芽率RGR 处理发芽率/对照发芽率×100% Germination rate of treatment/Germination rate of control×100%
发芽势GE 第5天的发芽种子数/供试种子数×100% Number of germinated seeds at 5 d/Total tested seeds×100%
相对发芽势RGE 处理发芽势/对照发芽势×100% Germination energy of treatment/Germination energy of control×100%
相对根长RRL 处理根长/对照根长×100% Root length of treatment/Root length of control×100%
活力指数VI 相对根长×相对发芽率×100% Relative root length×Relative germination rate×100%
发芽指数GI Σ(逐日发芽数/相应发芽天数)Σ(Gt/Dt)
萌发胁迫指数GSI 处理发芽指数/对照发芽指数×100%GI of treatment/GI of control×100%
隶属函数值U(Xji) U(Xji)=(Xji-Xjmin)/(Xjmax-Xjmin) XiU(Xij)/n

Table 2

Salt tolerance classification at the germination stage"

等级
Grade
综合隶属函数值μ(Xi)
Comprehensive membership value μ(Xi)
高耐盐HT μ(Xi)≥0.8
耐盐T 0.6≤μ(Xi)<0.8
中耐盐MT 0.4≤μ(Xi)<0.6
弱耐盐S 0.2≤μ(Xi)<0.4
不耐盐HS μ(Xi)<0.2

Table 3

Salt injury rating scale under field conditions"

田间分级Field rating 植株受害状况Plant damage symptoms
1 生长基本正常,没有出现盐害症状Normal growth, no salt damage symptoms
2 生长基本正常,但少数叶片出现青枯或卷缩Growth is basically normal, but a few leaves have withered or curled
3 大部分叶片出现青枯或卷缩,少部分植株死亡Majority of leaves show wilting/curling, with partial plant death
4 生长严重受阻,大部分植株死亡严重受害Severely stunted growth, significant plant death
5 几乎全部死亡或接近死亡Almost complete plant death or near death

Table 4

Experimental group settings for itaconic acid treatment"

处理编号
Treatment ID
处理液配方说明
Treatment solution description
衣康酸浓度
Itaconic acid concentration (mmol·L-1)
醋酸浓度
Acetic acid concentration (mmol·L-1)
组别说明
Group description
CK 纯水 Distilled water 未添加 Not applied 未添加 Not applied 对照 Control
T1 100 mmol·L-1 NaCl 未添加 Not applied 未添加 Not applied 盐胁迫 Salt stress
T2 100 mmol·L-1 NaCl + 0.01%衣康酸
100 mmol·L-1 NaCl + 0.01% itaconic acid
0.77 未添加
Not applied
低浓度衣康酸
Low-concentration itaconic acid
T3 100 mmol·L-1 NaCl + 0.05%衣康酸
100 mmol·L-1 NaCl + 0.05% itaconic acid
3.84 未添加
Not applied
中浓度衣康酸
Medium-concentration itaconic acid
T4 100 mmol·L-1 NaCl + 0.1%衣康酸
100 mmol·L-1 NaCl + 0.1% itaconic acid
7.68 未添加
Not applied
高浓度衣康酸
High-concentration itaconic acid
T5 100 mmol·L-1 NaCl + 1%衣康酸
100 mmol·L-1 NaCl + 1% itaconic acid
76.80 未添加
Not applied
超高浓度衣康酸
Ultra-high-concentration itaconic acid
T6 100 mmol·L-1 NaCl + 0.01%醋酸
100 mmol·L-1 NaCl + 0.01% acetic acid
未添加
Not applied
1.67 低浓度醋酸对照
Low-concentration acetic acid (control)
T7 100 mmol·L-1 NaCl + 0.05%醋酸
100 mmol·L-1 NaCl + 0.05% acetic acid
未添加
Not applied
8.33 中浓度醋酸对照
Medium-concentration acetic acid (control)
T8 100 mmol·L-1 NaCl + 0.1%醋酸
100 mmol·L-1 NaCl + 0.1% acetic acid
未添加
Not applied
16.70 高浓度醋酸对照
High-concentration acetic acid (control)
T9 100 mmol·L-1 NaCl + 1%醋酸
100 mmol·L-1 NaCl + 1% acetic acid
未添加
Not applied
167.00 超高浓度醋酸对照
Ultra-high-concentration acetic acid (control)
T10 T3 + NaHCO3调节pH至7.0
T3 + NaHCO3 adjusted to pH7.0
3.84 未添加
Not applied
pH中性验证(衣康酸)
pH-neutralized itaconic acid (medium concentration)
T11 T5 + NaHCO3调节pH至7.0
T5 + NaHCO3 adjusted to pH 7.0
76.80 未添加
Not applied
pH中性验证(衣康酸)
pH-neutralized itaconic acid (ultra-high concentration)
T12 T7 + NaHCO3调节pH至7.0
T7 + NaHCO3 adjusted to pH 7.0
未添加
Not applied
8.33 pH中性验证(醋酸)
pH-neutralized acetic acid (medium concentration)
T13 T9 + NaHCO3调节pH至7.0
T9 + NaHCO3 adjusted to pH 7.0
未添加
Not applied
167.00 pH中性验证(醋酸)
pH-neutralized acetic acid (ultra-high concentration)

Fig. 1

Phenotypic of 15 faba bean accessions under 100 mmol·L-1 NaCl at the germination stage"

Fig. 2

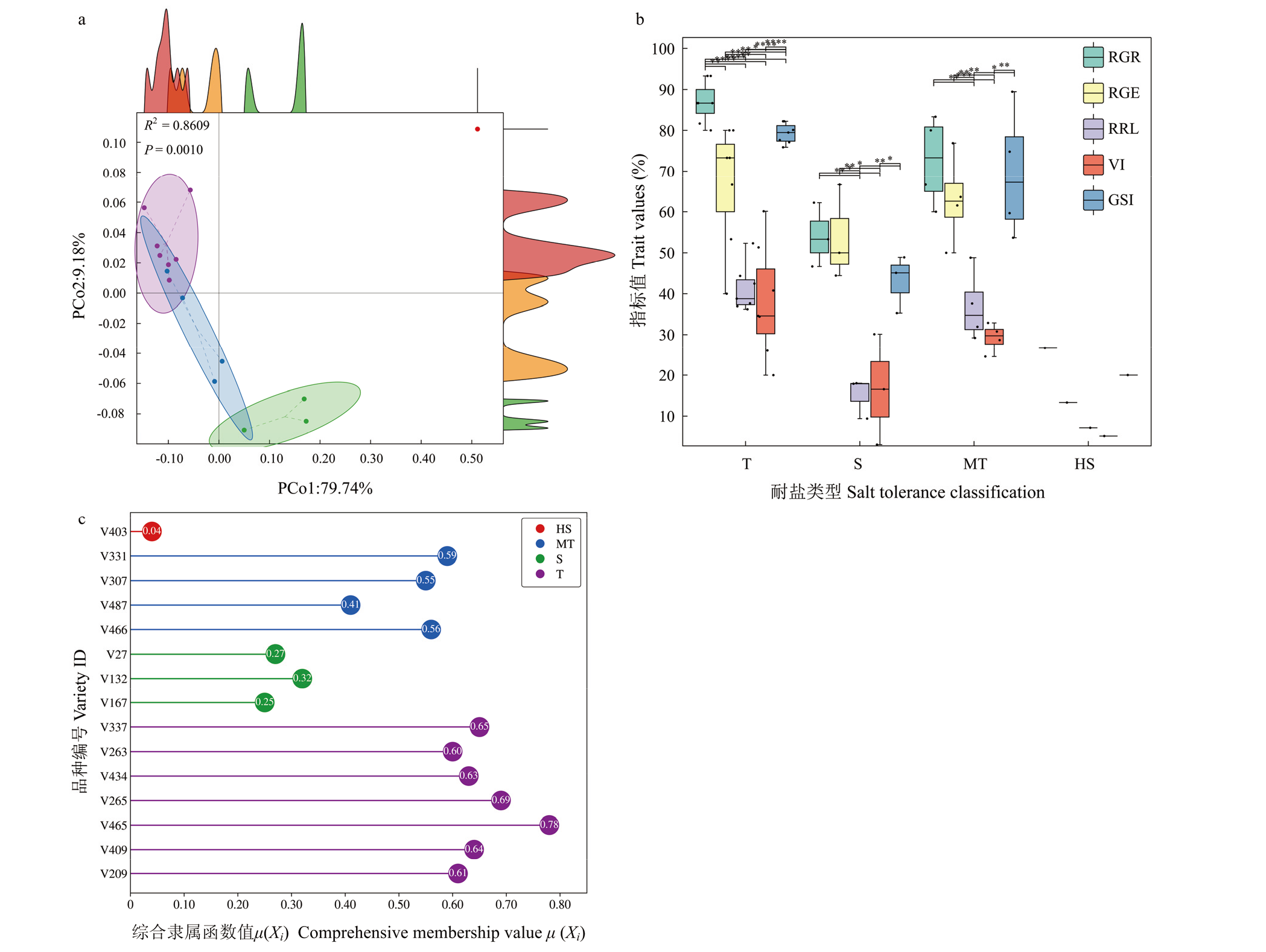
Comprehensive analysis of salt tolerance in 15 broad bean germplasms at germination stage a: Biplot of principal coordinate analysis (PCoA); b: Differences in RGR, RGE, RRL, VI, and GSI among different salt tolerance types; c: Salt tolerance classification based on the comprehensive membership value μ(Xi). *, **, *** indicate significant differences at P<0.05, P<0.01, and P<0.001, respectively. The same as below"

Fig. 3

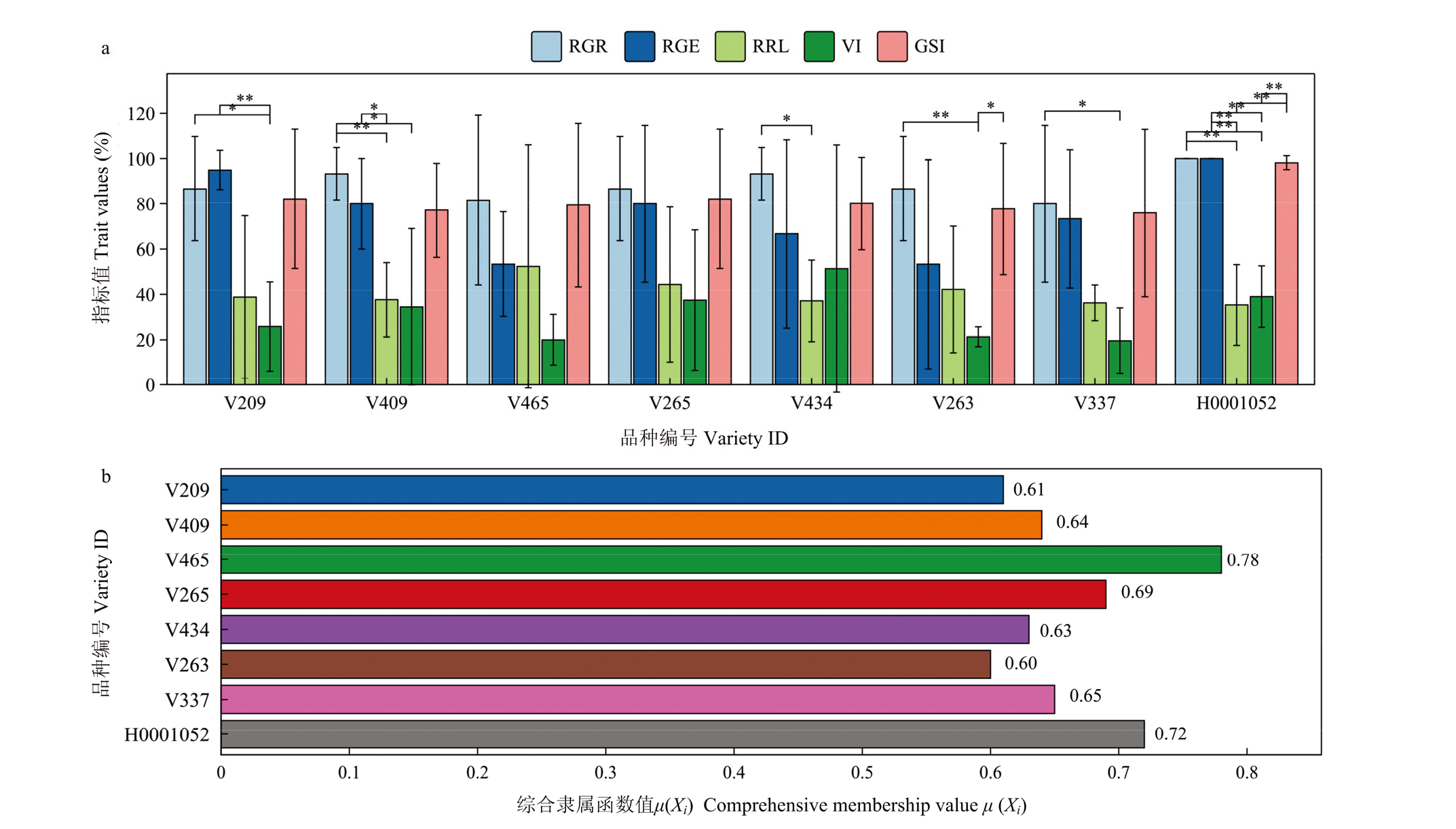
Performance of physiological indices during germination and comprehensive salt tolerance evaluation of seven selected germplasms and the control H0001052 under salt stress a: Germination-stage performance of seven candidate faba bean accessions and the control H0001052 under salt stress, based on key physiological indices; b: Comprehensive salt tolerance evaluation based on membership function value μ(Xi)"

Fig. 4

Dynamic salt tolerance performance across growth stages and correlation network of agronomic traits under saline field conditions a: Comparison of seedling establishment rates for 15 faba bean accessions under saline-alkali and non-saline field conditions; b: Response of SPAD values in expanded compound leaves at the budding stage (50 d) under saline-alkali treatment; c: Salt injury index (SI) at flowering and classification of salt tolerance; d: Mantel correlation heatmap among 17 agronomic traits. NFB: Node of first bloom; NFI: Number of flowers per inflorescence; PH: Plant height; EBN: Effective branch number; MSN: Main stem node number; NFP: Node of first pod; TPNP: Total pod number per plant; EPP: Effective pods per plant; SPPFP: Seeds per pod at first pod node; DPL: Dry pod length; DPW: Dry pod width; SNPP: Seed number per plant; SWP: Seed weight per plant; ST: Seed thickness; SW: Seed width; SL: Seed length; SDW: Shoot dry weight"

Fig. 5

Salt tolerance scatter correlation, stratified machine learning cross-validation, and phenotypic classification a: Scatterplot of the relationship between germination-stage comprehensive membership value μ(Xi) and the field salt injury index (SI); b: Stratified cross-validation workflow and results for the machine-learning models; c: Heatmap showing the consistency of salt-tolerance classifications between germination and field stages"

Fig. 6

Phenotypic regulation of faba bean seed germination under salt stress by itaconic acid (IA) treatment"

Fig. 7

The dose-dependent effects, pH sensitivity, and genotype-specific responses of itaconic acid in alleviating salt stress a: Effects of different IA concentrations (0%-1%) on germination-related traits of three faba bean accessions under NaCl conditions (100 mmol·L-1); b: Comparison of germination parameters under equimolar organic acid types and pH treatments; c: Boxplot of relative root length (RRL) for three accessions under key treatments (showing median and interquartile range)"

[1]
Food and Agriculture Organization of the United Nations. Global map of salt-affected soils (GSASmap v1.0). (2021-10-20) [2025-08-24]. https://openknowledge.fao.org/items/be52a217-7c1c-41c9-8e7c-c21751f92874.
[2]
Food and Agriculture Organization of the United Nations. Global Status of Salt-Affected Soils. Rome: FAO, 2024 [2025-08-24]. https://openknowledge.fao.org/handle/20.500.14283/cd3044en.
[3]
MUNNS R, TESTER M. Mechanisms of salinity tolerance. Annual Review of Plant Biology, 2008, 59: 651-681.

doi: 10.1146/annurev.arplant.59.032607.092911 pmid: 18444910
[4]
GUO R, SHI L X, YAN C R, ZHONG X L, GU F X, LIU Q, XIA X, LI H R. Ionomic and metabolic responses to neutral salt or alkaline salt stresses in maize (Zea mays L.) seedlings. BMC Plant Biology, 2017, 17(1): 41.

doi: 10.1186/s12870-017-0994-6
[5]
张志林, 刘荣, 杨涛, 宗绪晓. 蚕豆种质资源鉴定评价与创新利用研究进展. 植物遗传资源学报, 2025, 26(7): 1243-1255.
ZHANG Z L, LIU R, YANG T, ZONG Z X. Research progress on identification, evaluation and innovative utilization of faba bean germplasm resources. Journal of Plant Genetic Resources, 2025, 26(7): 1243-1255. (in Chinese)
[6]
DUC G, SIXDENIER G, LILA M, FURSTOSS V. Breeding for protein content and sustainability in grain legumes//Lichtfouse E (ed). Sustainable Agriculture Volume 2. Dordrecht: Springer Press, 2010: 359-376.
[7]
KATERJI N, VAN HOORN J W, HAMDY A, MASTRORILLI M. Salinity effect on crop development and yield, analysis of salt tolerance according to several classification methods. Agricultural Water Management, 2003, 62(1): 37-66.

doi: 10.1016/S0378-3774(03)00005-2
[8]
TOKER C, MUTLU N. Breeding for abiotic stresses in faba bean (Vicia faba L.) //PRATAP A, KUMAR J (ed). Biology and Breeding of Food Legumes. Wallingford, UK: CAB International Press, 2011: 241-251.
[9]
THAMODHARAN G, MATHANKUMAR P, VEERAMANI T. Evaluation of salt tolerance in rice (Oryza sativa L.) under in vitro conditions. Cereal Research Communications, 2024, 52(3): 1043-1055.

doi: 10.1007/s42976-023-00457-4
[10]
ZENG L, SHANNON M C. Salinity effects on seedling growth and yield components of rice. Crop Science, 2000, 40(4): 996-1003.

doi: 10.2135/cropsci2000.404996x
[11]
ZENG L H, LESCH S M, GRIEVE C M. Rice growth and yield respond to changes in water depth and salinity stress. Agricultural Water Management, 2003, 59(1): 67-75.

doi: 10.1016/S0378-3774(02)00088-4
[12]
ANAYA F, K LOUTFI K, FGHIRE R, WAHBI S. Influence of salicylic acid on seed germination of Vicia faba under salt stress. Journal of the Saudi Society of Agricultural Sciences, 2018, 17(1): 1-8.

doi: 10.1016/j.jssas.2015.10.002
[13]
YANG F W, CHEN H W, LIU C Y, LI L, LIU L J, HAN X S, WAN Z H, SHA A H. Transcriptome profile analysis of two Vicia faba cultivars with contrasting salinity tolerance during seed germination. Scientific Reports, 2020, 10: 7250.

doi: 10.1038/s41598-020-64288-7
[14]
LIU C, MAO B, YUAN D, CHU C, DUAN M. Salt tolerance in rice: Physiological responses and molecular mechanisms. Crop Journal, 2021; 10(1): 13-25.

doi: 10.1016/j.cj.2021.02.010
[15]
RANSOM C J, KITCHEN N R, CAMBERATO J J, CARTER P R, FERGUSON R B, FERNÁNDEZ F G, FRANZEN D W, LABOSKI C A M, MYERS D B, NAFZIGER E D, et al. Statistical and machine learning methods evaluated for incorporating soil and weather into corn nitrogen recommendations. Computers and Electronics in Agriculture, 2019, 164: 104872.

doi: 10.1016/j.compag.2019.104872
[16]
SANDHU N, RAMAN K A, TORRES R O, AUDEBERT A, DARDOU A, KUMAR A, HENRY A. Rice root architectural plasticity traits and genetic regions for adaptability to variable cultivation and stress conditions. Plant Physiology, 2016, 171(4): 2562-2576.

doi: 10.1104/pp.16.00705 pmid: 27342311
[17]
FAHAD S, HUSSAIN S, MATLOOB A, KHAN F A, KHALIQ A, SAUD S, HASSAN S, SHAN D, KHAN F, ULLAH N, et al. Phytohormones and plant responses to salinity stress: A review. Plant Growth Regulation, 2015, 75(2): 391-404.

doi: 10.1007/s10725-014-0013-y
[18]
ARNAO M B, HERNÁNDEZ-RUIZ J. Melatonin: A new plant hormone and/or a plant master regulator. Trends in Plant Science, 2019, 24(1): 38-48.

doi: 10.1016/j.tplants.2018.10.010
[19]
NOCTOR G, MHAMDI A, FOYER C H. Oxidative stress and antioxidative systems: Recipes for successful data collection and interpretation. Plant, Cell & Environment, 2016, 39(5): 1140-1160.

doi: 10.1111/pce.v39.5
[20]
RUAN J J, ZHOU Y X, ZHOU M L, YAN J, KHURSHID M, WENG W F, CHENG J P, ZHANG K X. Jasmonic acid signaling pathway in plants. International Journal of Molecular Sciences, 2019, 20(10): 2479.

doi: 10.3390/ijms20102479
[21]
ALESSANDRO MICHELUCCI T C. Immune-responsive gene 1 protein links metabolism to immunity by catalyzing itaconic acid production. Proceedings of the National Academy of Sciences of the United States of America, 2013, 110(19): 7820-7825.
[22]
O’NEILL L A J, ARTYOMOV M N. Itaconate: The poster child of metabolic reprogramming in macrophage function. Nature Reviews Immunology, 2019, 19(5): 273-281.

doi: 10.1038/s41577-019-0128-5 pmid: 30705422
[23]
MILLS E L, RYAN D G, PRAG H A, DIKOVSKAYA D, MENON D, ZASLONA Z, JEDRYCHOWSKI M P, COSTA A S H, HIGGINS M, HAMS E, et al. Itaconate is an anti-inflammatory metabolite that activates Nrf 2 via alkylation of KEAP1. Nature, 2018, 556(7699): 113-117.

doi: 10.1038/nature25986
[24]
ZHAO C Z, ZHANG H, SONG C P, ZHU J K, SHABALA S. Mechanisms of plant responses and adaptation to soil salinity. The Innovation, 2020, 1(1): 100017.

doi: 10.1016/j.xinn.2020.100017
[25]
ZHANG T, KLAIR A, TANG Z Y, TRIPKA A, LUO S H, REYES A V, LEE J, GUNDRAN K, NOLL S E, WANG X Z, et al. The metabolite itaconate is a transcriptional and posttranslational modulator of plant metabolism, development, and stress response. Science Advances, 2025, 11(23): eadt7463.

doi: 10.1126/sciadv.adt7463
[26]
宗绪晓, 包世英, 关建平. 蚕豆种质资源描述规范和数据标准. 北京: 中国农业出版社, 2006.
ZONG X X, BAO S Y, GUAN J P. Descriptors and Data Standard for Faba Bean (Vicia faba L.). Beijing: China Agriculture Press, 2006. (in Chinese)
[27]
樊有存. 蚕豆耐盐种质资源筛选与抗盐基因的克隆及表达分析[D]. 西宁: 青海大学, 2021.
FAN Y C. Screening of salt tolerant germplasm resources and cloning and expression analysis of salt-tolerance genes in faba bean[D]. Xining: Qinghai University, 2021. (in Chinese)
[28]
李玲, 沈宝宇, 张天静, 杨涛, 刘荣, 宗绪晓. 豌豆种质资源芽期耐旱性评价及耐旱种质筛选. 植物遗传资源学报, 2017, 18(4): 778-785.

doi: 10.13430/j.cnki.jpgr.2017.04.022
LI L, SHEN B Y, ZHANG T J, YANG T, LIU R, ZONG X X. Evaluation and screening of pea (Pisum sativum) germplasm resources for drought resistance during germination stage. Journal of Plant Genetic Resources, 2017, 18(4): 778-785. (in Chinese)
[29]
安永平, 强爱玲, 张媛媛, 张文银, 曹桂兰, 韩龙植. 渗透胁迫下水稻种子萌发特性及抗旱性鉴定指标研究. 植物遗传资源学报, 2006, 7(4): 421-426.
AN Y P, QIANG A L, ZHANG Y Y, ZHANG W Y, CAO G L, HAN L Z. Study on characteristics of germination and drought-resistance index by osmotic stress in rice. Journal of Plant Genetic Resources, 2006, 7(4): 421-426. (in Chinese)
[30]
王赞, 李源, 吴欣明, 高洪文, 孙桂芝. PEG渗透胁迫下鸭茅种子萌发特性及抗旱性鉴定. 中国草地学报, 2008, 30(1): 50-55.
WANG Z, LI Y, WU X M, GAO H W, SUN G Z. Study on germination characteristics and drought-resistance evaluation of Dactylis glomerata L. under osmotic stress. Chinese Journal of Grassland, 2008, 30(1): 50-55. (in Chinese)
[31]
朱珍珍, 陈宏伟, 廖芳丽, 李莉, 刘昌燕, 刘良军, 杨访问, 孙虎, 范如旖, 毛政, 等. 小豆种子萌发期耐旱性评价及耐旱种质资源筛选. 南方农业学报, 2019, 50(6): 1183-1190.
ZHU Z Z, CHEN H W, LIAO F L, LI L, LIU C Y, LIU L J, YANG F W, SUN H, FAN R Y, MAO Z, et al. Evaluation and screening of adzuki bean germplasm resources for drought tolerance during germination stage. Journal of Southern Agriculture, 2019, 50(6): 1183-1190. (in Chinese)
[32]
王利彬, 刘丽君, 裴宇峰, 董守坤, 孙聪姝, 祖伟, 阮英慧. 大豆种质资源芽期抗旱性鉴定. 东北农业大学学报, 2012, 43(1): 36-43.
WANG L B, LIU L J, PEI Y F, DONG S K, SUN C S, ZU W, RUAN Y H. Drought resistance identification of soybean germplasm resources at bud stage. Journal of Northeast Agricultural University, 2012, 43(1): 36-43. (in Chinese)
[33]
FANG S M, HOU X, LIANG X L. Response mechanisms of plants under saline-alkali stress. Frontiers in Plant Science, 2021, 12: 667458.

doi: 10.3389/fpls.2021.667458
[34]
QI Y T, XIE Y J, GE M R, SHEN W, HE Y, ZHANG X, QIAO F, XU X, QIU Q S. Alkaline tolerance in plants: The AT1 gene and beyond. Journal of Plant Physiology, 2024, 303: 154373.

doi: 10.1016/j.jplph.2024.154373
[35]
ZHOU H, SHI H, YANG Y, FENG X, CHEN X, XIAO F, LIN H, GUO Y. Insights into plant salt stress signaling and tolerance. Journal of Genetics and Genomics, 2023, 51(1): 16-34.

doi: 10.1016/j.jgg.2023.08.007 pmid: 37647984
[36]
NIKOLI N, GHIRARDELLI A, SCHIAVON M, MASIN R. Effects of the salinity-temperature interaction on seed germination and early seedling development: A comparative study of crop and weed species. BMC Plant Biology, 2023, 23(1): 446.

doi: 10.1186/s12870-023-04465-8 pmid: 37736710
[37]
HAGER A. Role of the plasma membrane H+-ATPase in auxin- induced elongation growth: Historical and new aspects. Journal of Plant Research, 2003, 116(6): 483-505.

doi: 10.1007/s10265-003-0110-x
[38]
TAKAHASHI K, HAYASHI K I, KINOSHITA T. Auxin activates the plasma membrane H+-ATPase by phosphorylation during hypocotyl elongation in Arabidopsis. Plant Physiology, 2012, 159(2): 632-641.

doi: 10.1104/pp.112.196428
[39]
GHOSH T, ATTA K, MONDAL S, BANDYOPADHYAY S, SINGH A P, JHA U C, KUMAR R, GUJJAR R S. Hormonal signaling at seed germination and seedling stage of plants under salinity stress. Plant Growth Regulation, 2025, 105(3): 583-600.

doi: 10.1007/s10725-025-01305-7
[40]
SINGH A, GANAPATHYSUBRAMANIAN B, SINGH A K, SARKAR S. Machine learning for high-throughput stress phenotyping in plants. Trends in Plant Science, 2016, 21(2): 110-124.

doi: S1360-1385(15)00263-0 pmid: 26651918
[41]
TAHJIB-UL-ARIF M, ZAHAN M I, KARIM M M, IMRAN S, HUNTER C T, ISLAM M S, MIA M A, HANNAN M A, RHAMAN M S, HOSSAIN M A, et al. Citric acid-mediated abiotic stress tolerance in plants. International Journal of Molecular Sciences, 2021, 22(13): 7235.

doi: 10.3390/ijms22137235
[42]
HAJAJI N A, DGUIMI M H, AMMARI Y. Exogenous application of citric acid mitigates salt-induced oxidative stress in Moringa oleifera seedlings. Journal of Umm Al-Qura University for Applied Sciences, 2024, 6(1): 100169.
[43]
ALI N, RAFIQ R, ZAIB-UN-NISA, WIJAYA L, AHMAD A, KAUSHIK P. Exogenous citric acid improves growth and yield by concerted modulation of antioxidant defense system in brinjal (Solanum melongena L.) under salt-stress. Journal of King Saud University Science, 2023, 36(1): 103012.

doi: 10.1016/j.jksus.2023.103012
[1] LU XueLi, GILLANI SyedaWajeeha, MENG Chen, LI XiaoBin, SONG YiRu, BAI Yu, WANG JuYing, FENG XiaoFei, LIU ChenChen, LI YiQiang, XU ZongChang. Effects of Different Types of Salt Stress on Seed Germination of Pennisetum alopecuroides and Study on Sodium-Regulated Transcriptome [J]. Scientia Agricultura Sinica, 2026, 59(7): 1400-1419.
[2] TENG MengXin, XU Ya, HE Jing, WANG Qi, QIAO Fei, LI JingYang, LI XinGuo. Identification and Functional Analysis of Ca2+-ATPase Gene Family in Banana [J]. Scientia Agricultura Sinica, 2025, 58(7): 1418-1433.
[3] LÜ HuanHuan, LI RuYue, LIU QingSong, XU Lei, XU YanRan, YU HaoJie, GUO ChangHong, LONG RuiCai. Cloning and Salt Tolerance Function Analysis of MsKTI3 Gene in Alfalfa [J]. Scientia Agricultura Sinica, 2025, 58(21): 4497-4511.
[4] DENG LiCheng, LI Cheng, HE Lei, AN HongQiang, WANG CaiLin, ZHANG YaDong, ZHAO ChangJiang, LU Kai. Physiological Characteristics in Response to Salt Stress and Allelic Variation and Expression of Salt-Responsive Genes in Seedling Stage of Nangeng Rice Varieties with Salt-Tolerance Ability [J]. Scientia Agricultura Sinica, 2025, 58(12): 2275-2290.
[5] SHAO JiaZhu, LÜ Wen, LIAO XinLin, YUAN XinYu, SONG Zhen, JIANG DongHua. Isolation and Identification of Soybean Rhizosphere Growth-Promoting Bacteria and Their Salt Tolerance and Growth-Promoting Effects [J]. Scientia Agricultura Sinica, 2024, 57(21): 4248-4263.
[6] DAI YingZi, GUO HongYang, YANG ZhiFeng, WANG XianPu, XU LiLi. Identification of Salt Resistance Functional of Grape Transcription Factor VvERF2 [J]. Scientia Agricultura Sinica, 2024, 57(2): 336-348.
[7] YIN JunLiang, LI JingYi, HAN Shuo, YANG PeiHua, MA JiaWei, LIU YiQing, HU HaiJun, ZHU YongXing. Identification of Ginger (Zingiber officinale Roscoe) NHX Gene Family Members and Characterization of Their Expression Patterns in Silicon Alleviating Salt Stress [J]. Scientia Agricultura Sinica, 2024, 57(19): 3848-3869.
[8] LI Hui, ZHANG YuFeng, LI XiaoGang, WANG ZhongHua, LIN Jing, CHANG YouHong. Identification of Salt-Tolerant Transcription Factors in the Roots of Pyrus betulaefolia by the Association Analysis of Genome-Wide DNA Methylation and Transcriptome [J]. Scientia Agricultura Sinica, 2023, 56(7): 1377-1390.
[9] HU YaLi,NIE JingZhi,WU Xia,PAN Jiao,CAO Shan,YUE Jiao,LUO DengJie,WANG CaiJin,LI ZengQiang,ZHANG Hui,WU QiJing,CHEN Peng. Effect of Salicylic Acid Priming on Salt Tolerance of Kenaf Seedlings [J]. Scientia Agricultura Sinica, 2022, 55(14): 2696-2708.
[10] ZHU ChunYan,SONG JiaWei,BAI TianLiang,WANG Na,MA ShuaiGuo,PU ZhengFei,DONG Yan,LÜ JianDong,LI Jie,TIAN RongRong,LUO ChengKe,ZHANG YinXia,MA TianLi,LI PeiFu,TIAN Lei. Effects of NaCl Stress on the Chlorophyll Fluorescence Characteristics of Seedlings of Japonica Rice Germplasm with Different Salt Tolerances [J]. Scientia Agricultura Sinica, 2022, 55(13): 2509-2525.
[11] LIU Chuang,GAO Zhen,YAO YuXin,DU YuanPeng. Functional Identification of Grape Potassium Ion Transporter VviHKT1;7 Under Salt Stress [J]. Scientia Agricultura Sinica, 2021, 54(9): 1952-1963.
[12] ZHANG GuiYun,ZHU JingWen,SUN MingFa,YAN GuoHong,LIU Kai,WAN BaiJie,DAI JinYing,ZHU GuoYong. Analysis of Differential Metabolites in Grains of Rice Cultivar Changbai 10 Under Salt Stress [J]. Scientia Agricultura Sinica, 2021, 54(4): 675-683.
[13] WANG Jie,WU XiaoYu,YANG Liu,DUAN QiaoHong,HUANG JiaBao. Genome-Wide Identification and Expression Analysis of ACA Gene Family in Brassica rapa [J]. Scientia Agricultura Sinica, 2021, 54(22): 4851-4868.
[14] SHAO MeiQi,ZHAO WeiSong,SU ZhenHe,DONG LiHong,GUO QingGang,MA Ping. Effect of Bacillus subtilis NCD-2 on the Growth of Tomato and the Microbial Community Structure of Rhizosphere Soil Under Salt Stress [J]. Scientia Agricultura Sinica, 2021, 54(21): 4573-4584.
[15] WANG Na,ZHAO ZiBo,GAO Qiong,HE ShouPu,MA ChenHui,PENG Zhen,DU XiongMing. Cloning and Functional Analysis of Salt Stress Response Gene GhPEAMT1 in Upland Cotton [J]. Scientia Agricultura Sinica, 2021, 54(2): 248-260.
Viewed
Full text


Abstract

Cited

  Shared   
  Discussed   
No Suggested Reading articles found!