中国农业科学 ›› 2026, Vol. 59 ›› Issue (4): 912-926.doi: 10.3864/j.issn.0578-1752.2026.04.016

• 畜牧·兽医 • 上一篇    

鸟苷酸结合蛋白2在金黄色葡萄球菌诱导巨噬细胞凋亡中的调控作用

马桂兰(), 张旭阳, 李武()   

  1. 宁夏大学生命科学学院/西部特色生物资源保护与利用教育部重点实验室, 银川 750021
  • 收稿日期:2025-07-03 出版日期:2026-02-10 发布日期:2026-02-10
  • 通信作者:
    李武,Tel:13469613398;E-mail:
  • 联系方式: 马桂兰,Tel:18152567169;E-mail:18152567169@163.com。
  • 基金资助:
    宁夏自然科学基金(2024AAC03104)

Regulatory Role of Guanylate-Binding Protein 2 in Staphylococcus aureus -Induced Macrophage Apoptosis

MA GuiLan(), ZHANG XuYang, LI Wu()   

  1. School of Life Sciences, Ningxia University/Key Lab of Ministry of Education for Protection and Utilization of Special Biological Resources in Western China, Yinchuan 750021
  • Received:2025-07-03 Published:2026-02-10 Online:2026-02-10

摘要:

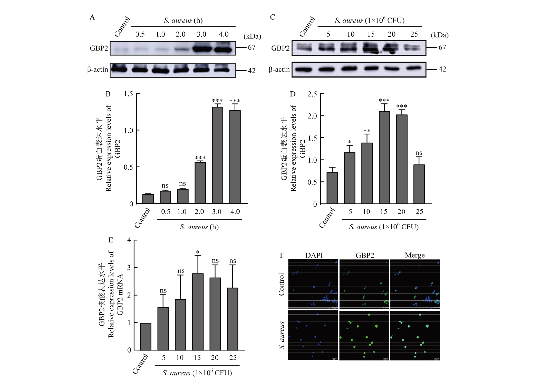
【背景】金黄色葡萄球菌(Staphylococcus aureus)是一种常见的革兰氏阳性致病菌,可引发多种感染性疾病及毒素相关疾病。巨噬细胞作为先天免疫的核心,在机体清除S. aureus感染免疫中起关键作用,但S. aureus能通过诱导巨噬细胞凋亡来逃避宿主的免疫清除作用。鸟苷酸结合蛋白2(guanylate-binding protein 2, GBP2)是一种干扰素诱导的GTP酶,能够参与宿主抗胞内病原体的免疫调节。但其在S. aureus诱导巨噬细胞凋亡中的具体功能与调控机制尚未明确。【目的】探讨GBP2在S. aureus感染巨噬细胞过程中对细胞凋亡的调控作用及其分子机制,为揭示S. aureus免疫逃逸新机制,及开发抗S. aureus感染新策略提供理论依据。【方法】基于小干扰RNA(siRNA)技术,在巨噬细胞系RAW264.7中构建GBP2敲减的细胞模型。采用Western blot技术检测S. aureus感染巨噬细胞RAW264.7后巨噬细胞内目标蛋白GBP2、凋亡关键执行蛋白(Cleaved-Caspase3,Cleaved-PARP1)、调控蛋白(Bax, Bcl-2)以及MAPK信号通路关键分子(总蛋白JNK、ERK、p38及其磷酸化形式p-JNK、p-ERK、p-p38)的表达水平变化;通过实时荧光定量PCR(RT-qPCR)技术检测GBP2的mRNA表达水平变化;免疫荧光染色观察GBP2的细胞内定位与表达情况;流式细胞术(Annexin V-FITC/PI双染法)定量检测各组细胞的凋亡率。所有试验均设置严格的对照,数据结果采用适当的统计学方法进行分析,显著性水平设定为P<0.05。【结果】S. aureus感染能极显著诱导巨噬细胞RAW264.7内GBP2蛋白和mRNA表达水平的上调,并激活内源性凋亡通路,Cleaved-Caspase3和Cleaved-PARP1蛋白表达显著升高(P<0.001),促凋亡蛋白Bax表达上调而抗凋亡蛋白Bcl-2表达下调,Bax/Bcl-2比值显著升高(P<0.001)。流式细胞术结果也显示S. aureus感染组细胞的凋亡率显著高于对照组(P<0.001)。除此之外,S. aureus感染还显著激活了MAPK信号通路,其关键激酶JNK、ERK和p38的磷酸化水平(p-JNK,p-ERK,p-p38)在S. aureus感染后均极显著上调(P<0.001)。siRNA-GBP2+S. aureus组与S. aureus感染相比显著抑制了凋亡表型,即Cleaved-Caspase3和Cleaved-PARP1蛋白表达量显著降低(P<0.001),Bax/Bcl-2比值显著下降(P<0.001),流式细胞术检测的凋亡率也显著下降(P<0.001)。同时,GBP2敲减显著抑制了MAPK通路的活化,JNK、ERK和p38的磷酸化水平均极显著下调(P<0.001)。【结论】GBP2在S. aureus诱导巨噬细胞凋亡过程中扮演着重要的调控作用。其作用机制可能与调控MAPK信号通路的活化状态密切相关,这一发现不仅深化了对S. aureus致病机制和宿主-病原体相互作用机制的理解,揭示了GBP2在S. aureus感染免疫应答中的新功能。更重要的是,它提示靶向GBP2或其介导的MAPK凋亡信号通路,可能成为未来开发干预S. aureus感染、保护宿主免疫细胞、增强宿主清除S. aureus能力的新型防控策略。

关键词: 巨噬细胞, 鸟苷酸结合蛋白2, 金黄色葡萄球菌, MAPK信号通路, 细胞凋亡

Abstract:

【Background】Staphylococcus aureus is a common gram-positive pathogenic bacterium capable of causing various infectious diseases and toxin-mediated illnesses. As central effectors of innate immunity, macrophage play a critical role in eliminating S. aureus. However, S. aureus can evade immune clearance by inducing macrophage apoptosis. Guanylate-binding protein 2 (GBP2), an interferon-inducible GTPase, participates in host immune regulation against intracellular pathogens, but its specific functions and regulatory mechanisms in S. aureus-induced macrophage apoptosis remain unclear.【Objective】This study aimed to investigate the regulatory role of GBP2 and its underlying molecular mechanisms in macrophage apoptosis during S. aureus infection to reveal novel immune evasion strategies of S. aureus, so as to provide a theoretical basis for developing new anti-S. aureus therapeutic strategies.【Method】Small interfering RNA (siRNA) technology was used to establish a GBP2-knockdown model in the murine macrophage cell line RAW264.7. After S. aureus infection, the expression levels of the target proteins in macrophages were analyzed by western blotting. These proteins included GBP2, key apoptosis-related proteins (Cleaved-Caspase3 and Cleaved-PARP1), regulatory proteins (Bax and Bcl-2), and key molecules of the MAPK signaling pathway (total JNK, ERK, p38, and their phosphorylated forms p-JNK, p-ERK, and p-p38). Changes in GBP2 mRNA expression levels were measured using quantitative real-time polymerase chain reaction. The intracellular localization and expression of GBP2 were observed using immunofluorescence staining. Apoptosis rates were quantified by flow cytometry using the Annexin V-FITC/PI double-staining assay. All experiments included appropriate controls. Differences between groups were analyzed using one-way analysis of variance, with statistical significance set at P<0.05.【Result】S. aureus infection significantly increased both GBP2 protein and mRNA expression levels in RAW264.7 macrophages (P<0.001). Concurrently, infection activated the intrinsic apoptotic pathway, as evidenced by significantly increased expression of Cleaved-Caspase3 and Cleaved-PARP1 (P<0.001), upregulation of the pro-apoptotic protein Bax, downregulation of the anti-apoptotic protein Bcl-2, and a significantly elevated Bax/Bcl-2 ratio (P<0.001). Flow cytometry confirmed a significantly higher apoptosis rate in the S. aureus-infected group than that in the control group (P<0.001). Furthermore, S. aureus infection markedly activated the MAPK signaling pathway, as indicated by significantly increased levels of p-JNK, p-ERK, and p-p38 (P<0.001). When compared with S. aureus infection alone, the siRNA-GBP2+S. aureus group exhibited significant inhibition of the apoptotic phenotype; Cleaved-Caspase3 and Cleaved-PARP1 expression levels were markedly reduced (P<0.001), the Bax/Bcl-2 ratio was significantly decreased (P<0.001), and the apoptosis rates were also significantly reduced (P<0.001). Simultaneously, GBP2 knockdown significantly suppressed the activation of the MAPK pathway, leading to reduced phosphorylation of JNK, ERK, and p38 (P<0.001).【Conclusion】GBP2 acted as a regulator of S. aureus-induced macrophage apoptosis, likely through modulation of MAPK pathway activation. These findings enhanced our understanding of S. aureus pathogenesis and host-pathogen interactions and reveal a novel function of GBP2 in the immune response to bacterial infection. Targeting GBP2 or its MAPK-mediated apoptotic signaling pathway might represent a promising therapeutic approach to combat S. aureus infection, protect host immune cells, and enhance pathogen clearance.

Key words: macrophage, guanylate-binding protein 2 (GBP2), Staphylococcus aureus, MAPK signaling pathway, apoptosis