





中国农业科学 ›› 2026, Vol. 59 ›› Issue (1): 1-16.doi: 10.3864/j.issn.0578-1752.2026.01.001
收稿日期:2025-06-18
接受日期:2025-08-08
出版日期:2026-01-01
发布日期:2026-01-07
通信作者:
联系方式:
王忠妮,E-mail:zhuanliwang1@163.com。
基金资助:
WANG ZhongNi(
), LEI Yue, LI JiaLi, GONG YanLong, ZHU SuSong*(
)
Received:2025-06-18
Accepted:2025-08-08
Published:2026-01-01
Online:2026-01-07
摘要:
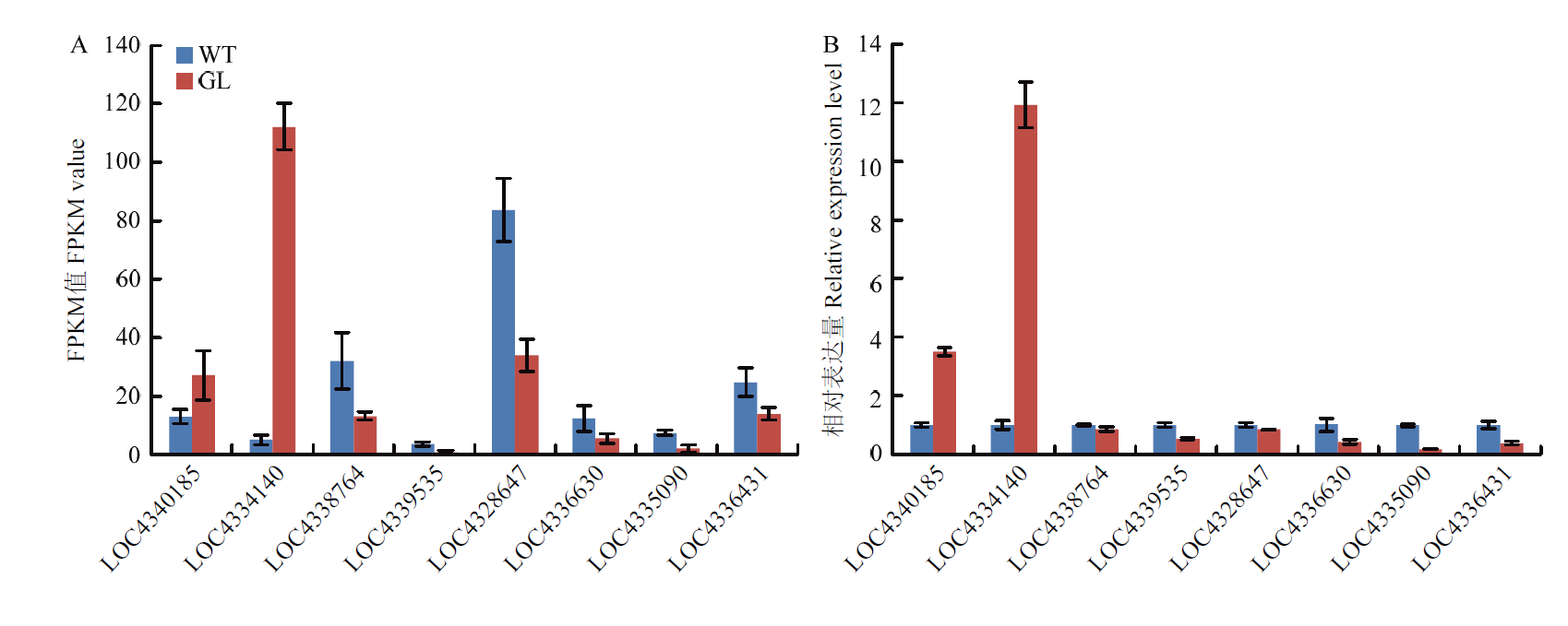
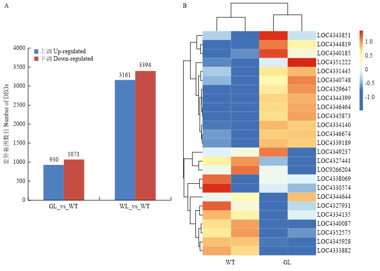
【目的】抽穗期是影响水稻产量和品质的重要农艺性状。水稻抽穗期受组蛋白修饰酶、转录因子、蛋白激酶、成花素及光敏色素等的调控。ABC转运蛋白在底物运输过程中发挥重要作用,但其在抽穗期调控中的功能尚不清楚。研究水稻ABC转运蛋白OsARG1在抽穗期调控中的功能,可为丰富抽穗期调控网络提供依据。【方法】以日本晴(野生型)和osarg1突变体为试验材料,对抽穗期、株高、分蘖数、穗长等农艺性状进行调查统计。测定日本晴叶片(WT),以及osarg1突变体的白化叶(WL)、黄绿叶(YL)和绿色叶(GL)中的叶绿素含量;通过ICP-MS测定上述材料中钴、镍、钙、镁、铁等金属元素的含量。对日本晴及osarg1的WL和GL进行激素含量测定和转录组测序分析;通过激素-转录组联合分析进一步研究OsARG1调控水稻抽穗期的作用机理。【结果】osarg1在贵阳和长春的抽穗期均提前,株高、分蘖数和穗长等农艺性状指标均低于野生型。叶绿素含量测定结果表明,YL和WL中的叶绿素含量显著低于野生型;金属元素含量测定发现osarg1的WL、YL和GL中的金属元素平衡均受到破坏。激素含量测定结果显示,YL和WL中的赤霉素、部分生长素类激素和细胞分裂素类激素的含量上调,且在WL中的上调幅度更大。转录组测序数据显示,GL_vs_WT和WL_vs_WT 2个组别分别鉴定出2 001和6 555个差异表达基因(DEGs)。经转录组数据分析,GL中20多个抽穗期相关基因的表达发生变化,包括甲基转移酶基因、成花素Hd3a和成花转变相关基因OsMADS14等。对GL_vs_WT的DEGs进行GO和KEGG富集分析,结果显示,DEGs在代谢过程、生长发育及对环境的响应等通路中富集。激素含量和转录组联合分析结果表明,OsARG1可能通过影响二萜合成途径、玉米素合成途径和激素信号传导调控赤霉素和细胞分裂素的含量。qRT-PCR结果显示,所选基因的表达变化趋势与转录组数据一致,证实转录组数据的准确性。【结论】osarg1的抽穗期提前,OsARG1可能通过影响抽穗期相关基因的表达,调控水稻抽穗期。同时,OsARG1还参与调控叶片中的叶绿素含量及镍、铁、镁等多种元素的含量。
王忠妮, 雷月, 李佳丽, 宫彦龙, 朱速松. ABC转运蛋白OsARG1调控水稻抽穗期的功能[J]. 中国农业科学, 2026, 59(1): 1-16.
WANG ZhongNi, LEI Yue, LI JiaLi, GONG YanLong, ZHU SuSong. Functions of ABC Transporter OsARG1 in Rice Heading Date Regulation[J]. Scientia Agricultura Sinica, 2026, 59(1): 1-16.
表1
qRT-PCR所用的引物"
| 类别 Classification | 基因 Gene | 基因ID Gene ID | 正向引物 Forward primer (5′-3′) | 反向引物 Reverse primer (5′-3′) |
|---|---|---|---|---|
| 抽穗期相关基因 Heading date related genes | Hd3a | LOC4340185 | AGCCCAAGTGACCCTAACCT | GTTGTAGAGCTCGGCGAAGT |
| OsMADS14 | LOC4334140 | TGAAGCGGATCGAGAACA | CATGAGTCGGTGGCGTAC | |
| 激素信号相关基因 Hormone signaling related genes | OsEBF2 | LOC4328647 | TGGCATCAGCAAAGCACC | ATGTCGCACCACCAGAGC |
| GID1 | LOC4338764 | GCCCATCCTTGAGTTCCTGAC | ACACCACGACGCCCTTGCTC | |
| 激素代谢相关基因 Hormone metabolism related genes | OsIPT7 | LOC4339535 | GCGAGGATACGAGGATGGTGG | CAGCGTCCACCATGTCGTCC |
| ZEATIN | LOC4336630 | CGCACCCGATGTTCAAAGA | GCCGAATGACACGTAGAGGA | |
| CPS4 | LOC4335090 | TCCAACCCATCCTCTGTCA | GGCCCACTTGTCCTTCATT | |
| GA20ox | LOC4336431 | AGCAGGCAAGGCTGTTCCG | GTGAGGTCTCCAAAGTCGCAAT | |
| 内参基因 Internal reference gene | ACTIN1 | LOC4333919 | TGCTATGTACGTCGCCATCCAG | AATGAGTAACCACGCTCCGTCA |
表3
不同颜色叶片中金属元素含量"
| 名称Name | Na | Mg | K | Ca | Mn | Fe | Co | Ni | Cu | Zn | As | Se | Rb | Sr | Pb |
|---|---|---|---|---|---|---|---|---|---|---|---|---|---|---|---|
| 野生型WT | 68.70 | 266.41 | 4020.38 | 3.75 | 166.21 | 227.17 | 0.06 | 0.11 | 3.75 | 11.58 | 0.14 | 0.24 | 0.73 | 6.84 | 0.17 |
| 白化叶WL | 86.08 | 499.72 | 8058.26 | 3.16 | 162.70 | 73.35 | 0.07 | - | 3.16 | 12.81 | 6.44 | 0.18 | 3.13 | 3.97 | 0.31 |
| 黄绿叶YL | 40.76 | 305.40 | 4155.11 | 1.74 | 231.35 | 129.06 | 0.04 | 0.03 | 1.74 | 7.33 | 0.11 | 0.14 | 1.34 | 6.91 | 0.17 |
| 绿色叶GL | 165.38 | 769.00 | 3892.28 | 5.13 | 711.47 | 219.34 | 0.08 | 0.49 | 5.13 | 10.28 | 0.61 | 0.23 | 0.94 | 27.47 | 0.62 |
表4
不同颜色叶片中的激素含量测定"
| 激素 Hormone | 名称 Name | 激素含量 Hormone contents | ||||||||
|---|---|---|---|---|---|---|---|---|---|---|
| 野生型 WT1 | 野生型 WT2 | 野生型 WT3 | 白化叶 WL1 | 白化叶 WL2 | 白化叶 WL3 | 绿色叶 GL1 | 绿色叶 GL2 | 绿色叶 GL3 | ||
| 赤霉素 Gibberellin | GA3 | 0.00 | 0.00 | 0.00 | 20.53 | 20.82 | 19.57 | 10.48 | 10.40 | 9.82 |
| GA1 | 14.53 | 21.81 | 19.69 | 112.36 | 112.36 | 98.82 | 26.55 | 29.56 | 30.92 | |
| 生长素 Auxin | ICA | 18.41 | 22.11 | 26.29 | 138.08 | 106.76 | 147.49 | 57.25 | 37.83 | 40.56 |
| MEIAA | 0.00 | 0.00 | 0.00 | 31.02 | 33.18 | 33.39 | 5.15 | 4.16 | 7.01 | |
| 3-IPA | 0.00 | 0.00 | 0.00 | 142.97 | 0.00 | 0.00 | 0.00 | 0.00 | 0.00 | |
| tIAA | 5.43 | 5.92 | 4.34 | 16.12 | 17.40 | 17.68 | 4.92 | 5.08 | 6.55 | |
| IAA | 43.50 | 50.14 | 52.72 | 437.59 | 399.94 | 434.50 | 60.11 | 53.33 | 58.79 | |
| 细胞分裂素 Cytokinin | IP | 0.00 | 0.00 | 0.00 | 4.41 | 0.00 | 0.00 | 0.00 | 0.00 | 0.00 |
| cZ | 109.15 | 92.10 | 86.79 | 334.13 | 288.51 | 251.73 | 9.88 | 9.87 | 11.77 | |
| Dx | 120.69 | 124.34 | 118.61 | 112.59 | 97.99 | 103.45 | 212.56 | 183.52 | 190.03 | |
| Dh-Z | 104.88 | 87.15 | 103.32 | 17.77 | 18.11 | 16.71 | 31.41 | 33.13 | 37.42 | |
| IPA | 203.75 | 202.39 | 194.53 | 89.58 | 107.28 | 119.08 | 106.11 | 122.79 | 122.02 | |
| 水杨酸 Salicylic acid | MESA | 0.00 | 0.00 | 0.00 | 2043.71 | 1945.56 | 1960.40 | 0.00 | 0.00 | 0.00 |
| SA | 262841.1 | 208707.3 | 226887.3 | 148707.0 | 143286.1 | 191767.7 | 140563.7 | 151651.5 | 170172.6 | |
| 茉莉酸 Jasmonic acid | H2JA | 2.36 | 1.83 | 2.76 | 3.06 | 2.60 | 3.11 | 2.75 | 2.88 | 3.03 |
| JA | 93.82 | 83.59 | 76.27 | 63.44 | 50.83 | 59.65 | 377.76 | 393.99 | 492.27 | |
| 脱落酸 Abscisic acid | ABA | 57.47 | 47.28 | 45.39 | 150.24 | 120.25 | 97.19 | 55.13 | 49.21 | 36.48 |
| 乙烯 Ethylene | ACC | 838.67 | 778.14 | 822.08 | 5323.73 | 5453.37 | 5235.46 | 3885.59 | 3295.39 | 3467.53 |
表5
转录组测序数据质量分析及比对情况"
| 样品名称Samples | 过滤后总数据量 Clean bases | GC含量 GC content (%) | ≥Q30 (%) | 序列总数 Total clean reads | 总比对(比对率) Total mapped (Mapping ratio, %) | 唯一比对(比对率) Uniquely mapped (Mapping ratio, %) | 多方比对(比对率) Multiple mapped (Mapping ratio, %) |
|---|---|---|---|---|---|---|---|
| 绿色叶GL1 | 7302373276 | 50.47 | 91.07 | 48819940 | 46388953 (95.02) | 44247888 (90.63) | 2141065 (4.39) |
| 绿色叶GL2 | 7434294208 | 50.05 | 91.25 | 49705204 | 47042791 (94.64) | 43805600 (88.13) | 3237191 (6.51) |
| 绿色叶GL3 | 7271079057 | 49.14 | 91.54 | 48606466 | 45884410 (94.40) | 43524507 (89.54) | 2359903 (4.86) |
| 白化叶WL1 | 6830948082 | 50.15 | 92.11 | 45672892 | 43865510 (96.04) | 42366504 (92.76) | 1499006 (3.28) |
| 白化叶WL2 | 7148140757 | 49.58 | 91.73 | 47793474 | 45823105 (95.88) | 43672117 (91.38) | 2150988 (4.50) |
| 白化叶WL3 | 7944166308 | 49.72 | 97.67 | 53103966 | 52271280 (98.43) | 49985049 (94.13) | 2286231 (4.31) |
| 野生型WT1 | 6591969488 | 53.31 | 93.37 | 44115034 | 41355884 (93.75) | 37259893 (84.46) | 4095991 (9.28) |
| 野生型WT2 | 6763621452 | 50.12 | 92.11 | 45189738 | 43024853 (95.21) | 41764281 (92.42) | 1260572 (2.79) |
| 野生型WT3 | 8854258271 | 53.17 | 95.02 | 59169498 | 56245607 (95.06) | 50550176 (85.43) | 5695431 (9.63) |
| [1] |
|
| [2] |
doi: 10.1023/A:1005810616885 |
| [3] |
doi: 10.1111/nph.v230.3 |
| [4] |
doi: 10.1007/s12374-015-0425-x |
| [5] |
孔德艳, 陈守俊, 周立国, 高欢, 罗利军, 刘灶长. 水稻开花光周期调控相关基因研究进展. 遗传, 2016, 38(6): 532-542.
|
|
|
|
| [6] |
doi: 10.1242/dev.008631 pmid: 18223202 |
| [7] |
doi: 10.1093/pcp/pcf156 |
| [8] |
doi: 10.1038/nature10272 |
| [9] |
doi: 10.1105/tpc.112.097105 |
| [10] |
doi: 10.1105/tpc.12.12.2473 |
| [11] |
doi: 10.1101/gad.999202 |
| [12] |
doi: 10.1101/gad.1189604 |
| [13] |
doi: 10.1111/nph.13768 pmid: 26639303 |
| [14] |
doi: 10.1038/s41467-019-10850-5 pmid: 31278262 |
| [15] |
doi: 10.1111/nph.14596 pmid: 28517045 |
| [16] |
doi: 10.1111/nph.2018.219.issue-1 |
| [17] |
doi: 10.1007/s11105-014-0733-1 |
| [18] |
doi: 10.1104/pp.125.3.1508 pmid: 11244129 |
| [19] |
doi: 10.1111/jipb.v64.1 |
| [20] |
doi: 10.1007/s11032-023-01409-w |
| [21] |
doi: 10.1111/tpj.v110.6 |
| [22] |
doi: 10.1016/j.tplants.2008.02.001 |
| [23] |
doi: S1369-5266(17)30151-6 pmid: 28854397 |
| [24] |
doi: 10.1105/tpc.108.064543 |
| [25] |
doi: 10.1111/nph.v228.1 |
| [26] |
doi: 10.1007/s11103-017-0598-4 |
| [27] |
|
| [28] |
肖冬冬, 宗伍辈, 孙康莉, 李加俊, 刘耀光, 郭晶心. Ghd7和DTH8协同调控水稻抽穗期和部分农艺性状. 华南农业大学学报, 2022, 43(3): 18-25.
|
|
|
|
| [29] |
doi: 10.1111/jipb.v62.1 |
| [30] |
|
| [31] |
doi: 10.1111/pce.2010.33.issue-6 |
| [32] |
doi: 10.1104/pp.110.170233 pmid: 21343424 |
| [33] |
|
| [34] |
doi: 10.1111/tpj.2007.50.issue-2 |
| [35] |
doi: 10.1105/tpc.109.065821 |
| [36] |
doi: 10.1074/jbc.M607926200 |
| [37] |
doi: 10.1074/jbc.M109.030247 |
| [1] | 彭廷燊, 陆久焱, 吴美林, 严雨欣, 刘宏周, 南文斌, 秦小健, 李明, 龚俊义, 梁永书. 多年生水稻黄糯2号和长白7号产量相关性状的QTL分析[J]. 中国农业科学, 2026, 59(7): 1361-1379. |
| [2] | 刘海卿, 金姣姣, 孙万仓, 柴鹏, 祁伟亮, 杨刚, 李婵, 骆雪梅, 苏芸芸, 秦雪雪. 甘蓝型冬油菜越冬期矮生长点形态建成及多激素调控机制[J]. 中国农业科学, 2026, 59(5): 951-966. |
| [3] | 张卫建, 严圣吉, 尚子吟, 唐志伟, 吴柳格, 李佳锐, 陈浩天, 邓艾兴, 张俊, 张鑫, 郑成岩, 宋振伟. 稻田甲烷不完全源于水稻种植的人为贡献[J]. 中国农业科学, 2026, 59(4): 824-833. |
| [4] | 陈敏, 焦紫岚, 乔承彬, 许昊, 张碧, 马东花, 孔维儒, 王敬文, 宋佳伟, 罗成科, 李培富, 田蕾. 不同亚种水稻种质资源对盐胁迫的形态生理响应及适应策略[J]. 中国农业科学, 2026, 59(4): 705-722. |
| [5] | 郭富城, 唐海江, 郝馨怡, 马国林, 杨九菊, 黄霖锋, 田蕾, 王彬, 罗成科. 不同灌溉方式对宁夏盐渍化土壤水盐运移、水稻产量及水分利用效率的影响[J]. 中国农业科学, 2026, 59(4): 750-764. |
| [6] | 朱姝, 国志鹏, 孙颖. 水稻雷帕霉素靶蛋白OsTOR调控根伸长的功能研究[J]. 中国农业科学, 2026, 59(3): 475-485. |
| [7] | 吕文彦, 程海涛, 马兆惠, 田淑华. 育种新时代水稻杂交育种技术与策略探讨[J]. 中国农业科学, 2026, 59(2): 233-238. |
| [8] | 廖婷璐, 石亚飞, 肖东浩, 舍杨梦斐, 郭富城, 杨九菊, 唐海江, 罗成科. 外源硝普钠对碱胁迫下水稻幼苗糖代谢的影响[J]. 中国农业科学, 2026, 59(2): 265-277. |
| [9] | 刘天生, 刘耕源, 赵安琪, 杨旭, 蔡明雪, 杨艾文, 娄铭轩, 李沐恺, 王晗, 张亚玲. 黑龙江省水稻恶苗病致病群体[J]. 中国农业科学, 2026, 59(2): 305-321. |
| [10] | 费耀莹, 王迪, 唐伟杰, 郭彩丽, 张小虎, 邱小雷, 程涛, 姚霞, 江冲亚, 朱艳, 曹卫星, 郑恒彪. 基于无人机多源影像融合的水稻籽粒蛋白质含量估测[J]. 中国农业科学, 2026, 59(1): 41-56. |
| [11] | 董桂春, 王子涵, 王树深, 李杰, 霍晓晴, 杨瑞, 周娟, 舒小伟, 李妍, 曹靓婧, 王子瑞, 姚友礼, 黄建晔. 硫包衣缓释肥提升水稻产量及氮肥利用率的技术途径[J]. 中国农业科学, 2026, 59(1): 57-77. |
| [12] | 王爱冬, 李瑞杰, 冯向前, 洪卫源, 李子秋, 张晓果, 王丹英, 陈松. 基于多角度成像与机器学习的水稻叶面积精确估算[J]. 中国农业科学, 2025, 58(9): 1719-1734. |
| [13] | 韦萍, 潘炬忠, 朱德平, 邵胜雪, 陈珊珊, 韦雅倩, 高维维. OsDREB1J调控水稻籽粒大小的功能研究[J]. 中国农业科学, 2025, 58(8): 1463-1478. |
| [14] | 刘劲松, 伍龙梅, 包晓哲, 刘志霞, 张彬, 杨陶陶. 短期减施氮肥对华南地区早晚兼用型水稻产量和稻米品质的影响[J]. 中国农业科学, 2025, 58(8): 1508-1520. |
| [15] | 王彬, 吴朋浩, 鲁剑巍, 任涛, 丛日环, 陆志峰, 李小坤. 长江中游地区水稻-油菜轮作体系需水特征[J]. 中国农业科学, 2025, 58(7): 1355-1365. |
|
||